
1 2 3 4 5 6
2005年成人高考民法试题及答案下(专升本)
上一页 1 2 3 4 5 6
2005年成人高考民法试题及答案下(专升本)
上一页 1 2 3 4 5 6
2005年成人高考民法试题及答案下(专升本)
上一页 1 2 3 4 5 6
2005年成人高考民法试题及答案下(专升本)
1、凡本网注明“来源:浙江成考教育网”的所有作品,均为浙江成考教育网合法拥有版权或有权使用的作品,未经本网授权不得转载、摘编或利用其它方式使用上述作品。已经本网授权使用作品的,应在授权范围内使用,并注明“来源:浙江成考教育网”。违反上述声明者,本网将追究其相关法律责任。
2、凡本网注明“来源:XXX(非浙江成考教育网)”的作品,均转载自其它媒体,转载目的在于传递更多信息,并不代表本网赞同其观点和对其真实性负责。
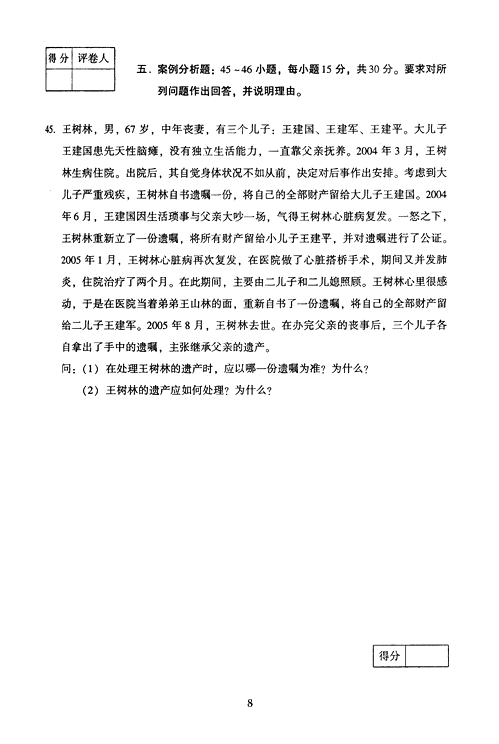
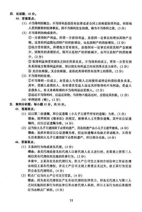
3、本网不保证向用户提供的外部链接的准确性和完整性,该外部链接指向的不由本网实际控制的任何网页上的内容,本网对其合法性亦概不负责,亦不承担任何法律责任。